เด็ก SIIT โชว์ศักยภาพ ปั้นไอเดียพัฒนา “ระบบบอกพิกัดยานอวกาศ-ดาวเทียม” คว้ารางวัลเวทีนานาชาติ
นักศึกษา SIIT ธรรมศาสตร์ ส่งไอเดียพัฒนาระบบการบอกตำแหน่งแบบอัตโนมัติของสถานีอวกาศนานาชาติ พร้อมเข้าพัฒนาระบบร่วมกับบริษัทด้านอวกาศ
วันอังคารที่ 5 กรกฎาคม พ.ศ.2565

Artificial Intelligence หรือ AI เป็นเทคโนโลยีแขนงหนึ่งที่เราได้ยินชื่อกันมาได้สักระยะหนึ่งแล้ว ความฉลาดของ AI นั้น สามารถเลียนแบบระบบความคิด เรียนรู้ ให้เหตุผล และแสดงอารมณ์ได้ในระดับใกล้เคียงกับมนุษย์ และ AI อาจจะเข้ามาเปลี่ยนชีวิตประจำวันของเราไปเลยก็ได้ รวมถึงบางองค์กรมีการนำ AI มาใช้เพื่อทดแทนกำลังคงด้วย
ส่วน Machine Learning เป็นส่วนหนึ่งของ AI โดย Machine Learning คือกระบวนการให้ระบบคอมพิวเตอร์ได้เรียนรู้จากข้อมูลที่ใส่เข้าไป เพื่อให้ระบบคอมพิวเตอร์สามารถประมวลผลเกี่ยวกับข้อมูลแล้วทำนายได้ว่าถ้า Input เป็นแบบนี้ แล้ว Output ควรเป็นอะไร

AI ยังเข้ามามีบทบาทสำคัญเกี่ยวกับเรื่องของอวกาศด้วยเช่นกัน โดยเมื่อเร็ว ๆ นี้ AI Space Challenge ได้จัดการแข่งขัน “คัดเลือกไอเดีย” ในการใช้เทคโนโลยี AI/Machine Learning ในการแก้ปัญหาบนอวกาศ โดยการใช้ Edge Computer บนสถานีอวกาศนานาชาติ (AI Box)
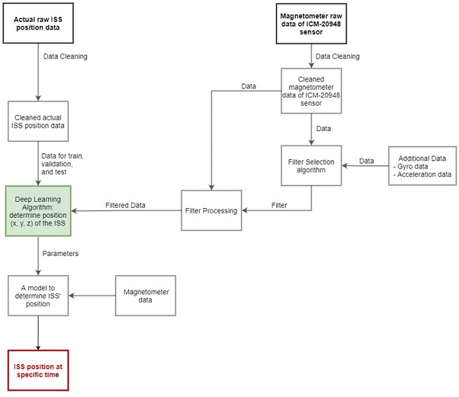
ทีม "Out of this world" นักศึกษาสถาบันเทคโนโลยีนานาชาติสิรินธร (SIIT) มหาวิทยาลัยธรรมศาสตร์ ได้แก่ ศิรดา รุ่งเรืองสาคร, ศิวกร เสียงเล็ก, สุวิจักขณ์ ศานติวงษ์การ, ณพวีร์ ธีระรัชชานนท์ และหฤษฎ์ อดิศัยปัญญา ได้ทำผลงานหัวข้อ “Optimization of Magnetometer-only Position Determination using Machine Learning” ซึ่งเป็นการใช้ Deep Learning Algorithm ร่วมกับข้อมูลจาก Magnetic Field Sensor ในการพัฒนาระบบการบอกตำแหน่งแบบอัตโนมัติของสถานีอวกาศนานาชาติ (International Space Station - ISS) จนสามารถรางวัลรองชนะเลิศอันดับ 1 จากทีมที่เข้าร่วมแข่งขันในระดับนานาชาติ (ประเทศในกลุ่มอาเซียนและประเทศไต้หวัน) ซึ่งขณะนี้ผลงานอยู่ในช่วงกำลังพัฒนาร่วมกับบริษัททางด้านอวกาศ

ศิรดา รุ่งเรืองสาคร เล่าว่า ทีมเลือกพัฒนาระบบ “Optimization of Magnetometer-only Position Determination System” เป็นการพัฒนาระบบการบอกพิกัดของยานอวกาศ ดาวเทียม หรือวัตถุที่โคจรรอบโลก ประเภทหนึ่ง โดยปกติแล้วระบบการบอกพิกัดประเภทนี้จะใช้ Magnetometer หรือเซ็นเซอร์วัดค่าสนามแม่เหล็กของโลกเพียงแค่อย่างเดียวในการบอกพิกัดตำแหน่ง ซึ่งระบบในปัจจุบันยังบอกพิกัดได้ไม่แม่นยำมากพอ แต่ข้อดีคือการพัฒนาระบบฯ ไม่จำเป็นต้องใช้ต้นทุนและพื้นที่เยอะ ทีมของเราจึงมีแนวคิดในการปรับปรุงระบบฯ โดยการใช้ AI/Machine Learning และข้อมูลจากเซ็นเซอร์ที่เราได้จาก AI Box คือ Magnetic Field Sensor หรือเซ็นเซอร์ตรวจจับค่าสนามแม่เหล็ก เพื่อให้ระบบบอกพิกัดนี้ให้มีความแม่นยำมากยิ่งขึ้น

“ระบบ Optimization of Magnetometer-only Position Determination System
จะช่วยบอกพิกัดดาวเทียมและยานอวกาศให้กับนักวิทยาศาสตร์หรือองค์กรที่เกี่ยวข้อง เนื่องจากทุกดาวเทียมหรือยานอวกาศจะต้องมีระบบบอกตำแหน่งของตัวเอง เพื่อให้ขับเคลื่อนได้อย่างถูกต้อง ซึ่งปัจจุบันมีการใช้ระบบอื่น เพราะมีความแม่นยำมากกว่า แต่ระบบฯ ทีมของเราตั้งใจพัฒนาเพื่อให้แม่นยำมากขึ้น เพราะใช้งบประมาณและพื้นที่น้อยกว่าระบบอื่น เพื่อจะได้นำมาใช้จริงได้” หฤษฎ์ อดิศัยปัญญา กล่าว

ศิวกร เสียงเล็ก อธิบายเพิ่มเติมเกี่ยวกับการทำงานของระบบบอกพิกัดฯ ว่า ทีมของเราได้เขียนโปรแกรมเพื่อให้ระบบสามารถทำนายตำแหน่งของยานอวกาศได้ โดยขั้นตอนแรกเป็นการจัดการข้อมูลที่ได้จาก Magnetometer เพื่อให้การทำนายมีประสิทธิภาพมากขึ้น โดยอาศัยข้อมูลจากเซ็นเซอร์อื่น ๆ เพิ่มเติม จากนั้นนำข้อมูลที่จัดการแล้วมาประกอบกับข้อมูลตำแหน่งของยานอวกาศในเวลาเดียวกับข้อมูลที่ได้จาก Magnetometer ซึ่งเราใช้เทคนิค Deep Learning จากเทคนิคนี้เราจะได้ตัวแปรที่ใช้ในการทำนายตำแหน่งของยานอวกาศ โดยใช้เพียงข้อมูล Magnetometer อย่างเดียวได้ ซึ่งสามารถช่วยลดค่าใช้จ่ายในการหาพิกัดของยานอวกาศ เนื่องจากปัจจุบันมีการใช้หลายเซ็นเซอร์ เพื่อหาตำแหน่งยานอวกาศได้อย่างแม่นยำจึงทำให้มีค่าใช้จ่ายสูง ซึ่งระบบ Optimization of Magnetometer-only Position Determination System นี้ ใช้เซ็นเซอร์เพียง 1 ชนิดทำงานร่วมกับ AI ทำให้ราคาถูกและเบากว่า

ส่วนความยากง่ายของการพัฒนาระบบฯ คือ การหา dataset ของพิกัดของยานอวกาศที่ต้องเอามา train AI และความยากในเรื่อง data preparation เนื่องจากข้อมูลของ dataset ไม่เท่ากัน

สุวิจักขณ์ ศานติวงษ์การ เผยเคล็ดลับของการพัฒนาระบบฯ ว่า ได้นำความรู้เรื่อง Filter จากการเรียนในสาขาวิศวกรรมไฟฟ้า เพื่อใช้ในการจำกัด Noise และ Outlier และเรายังใช้ความรู้เรื่อง Data Visualization และพื้นฐานทางด้าน AI ที่ได้เรียนในสาขาวิศวกรรมดิจิทัล เพื่อดูแนวโน้มและ Pattern ของข้อมูล ส่วนในด้านของ AI เราได้นำโค้ดบางส่วนที่ใช้ในคาบเรียนมาเพิ่มและดัดแปลงเพื่อให้เหมาะกับการพัฒนาระบบ Optimization of Magnetometer-only Position Determination System นอกจากนี้ เรื่องแนวการเคลื่อนที่ของยานอวกาศ เราได้นำความรู้จากสาขาวิศวกรรมเครื่องกลมาปรับใช้

“การแข่งขันในครั้งนี้ เราได้รับคำแนะนำจากบริษัทอวกาศในการต่อยอดและพัฒนาผลงาน รวมถึงได้ฝึกทักษะในการทำงานเป็นทีม การศึกษาค้นคว้าข้อมูล และได้ความรู้ต่าง ๆ ในด้านอวกาศมากยิ่งขึ้น นอกจากนี้ เราก็ยังได้แลกเปลี่ยนความรู้ระหว่างสมาชิกในกลุ่ม ซึ่งเป็นความรู้มาจากต่างสาขากัน คือ สาขาวิศวกรรมดิจิตอล วิศวกรรมไฟฟ้า และวิศวกรรมเครื่องกล” ณพวีร์ ธีระรัชชานนท์ กล่าว
อนึ่ง AI Space Challenge ถูกจัดขึ้นด้วยความร่วมมือของบริษัทอวกาศ เจ้าของ Platform แบบ Commercial แรกใน Module ของ ESA บนสถานีอวกาศนานาชาติ อย่าง “Ice Cubes” ภายใต้บริษัท Space Application Service ที่ได้รับการสนับสนุนจาก ESA ร่วมมือกับบริษัทอวกาศในอาเซียน (Space Zab จากไทย, Zenith จากสิงคโปร์) และไต้หวัน (บริษัท Gran Systems)